舒城县进行最新人事任免,重塑县域领导格局。通过此次人事调整,舒城县进一步优化了领导团队结构,提升了行政效能。新任命的领导将在新的岗位上发挥重要作用,推动县域经济社会发展再上新台阶。这次任免体现了县委县政府对人才工作的重视,对于促进县域治理体系和治理能力现代化具有重要意义。
背景概述
舒城县,位于安徽省中部,历史悠久,文化底蕴深厚,随着时代的变迁,县域发展面临新的机遇与挑战,为适应新形势下的发展需求,舒城县近期进行了一系列重要的人事任免,旨在优化县域领导团队结构,引领县域经济社会的持续健康发展。
重要事件
决策过程
鉴于发展需要,舒城县县委、县政府经过深入研究和全面考量,决定进行人事调整,这一决策是在广泛听取各方意见、充分酝酿的基础上,经过县委常委会多次深入讨论、反复权衡而作出的,确保了决策的民主性和科学性。
任免名单揭晓
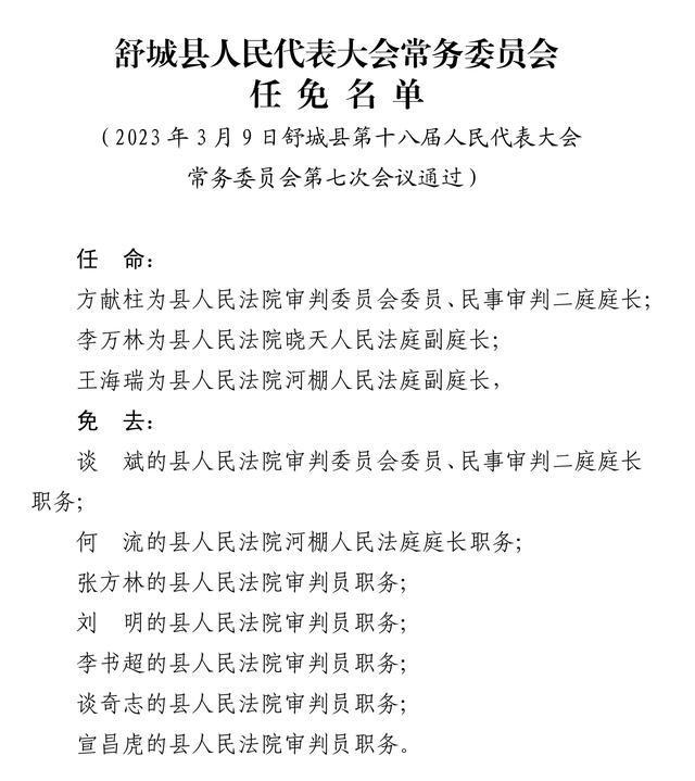
在任免过程中,一批经验丰富、能力突出的干部得到了提拔和重用,新任命的领导名单包括县委书记李明、县委副书记张华以及新任命或调整各部门的主要负责人,他们分别来自不同的领域和岗位,拥有丰富的实践经验和卓越的领导能力,得到了广泛的认可和支持。
考核与选拔
为确保任免工作的公正、公平,县委、县政府严格按照考核标准和程序进行选拔,通过笔试、面试、民主推荐等多种方式,全面评估干部的综合素质和领导能力,整个选拔过程透明公开,确保了优秀人才的脱颖而出。
影响分析
县域领导格局重塑
此次人事任免使舒城县的县域领导格局焕然一新,新任领导的到位为县域发展注入了新的活力,推动了领导团队结构的优化和能力的提升,展现了县委、县政府推动发展的决心和魄力。
经济社会发展获新动力
新任领导团队将带来新的发展理念和思路,推动舒城县在经济、文化、社会等各个领域实现新的发展,他们将引领全县干部群众共同奋斗,提升县域竞争力,加速经济社会发展步伐。
政府公信力提升
通过公开、公平、公正的考核和选拔,政府选拔出了经验丰富、能力突出的领导干部,这体现了政府的治理能力和决心,新任领导团队的到来将进一步提升政府的公信力和形象,增强群众对发展的信心和期待。
在特定领域或时代中的地位
顺应时代潮流
在当前时代背景下,舒城县的人事任免顺应了时代潮流,新任领导团队将带来新的发展理念和思路,推动县域经济社会的持续健康发展,使舒城县在激烈的竞争中保持优势地位。
激发县域活力
人事任免激发了全县广大干部的工作热情和活力,一批年轻有为、富有创新精神的干部得以重用,他们将带领全县人民共同奋斗,推动舒城县在各个领域实现更大的发展。
推动区域合作与发展
新任领导团队将积极拓展对外合作与交流,推动舒城县在区域合作与发展中发挥更加重要的作用,他们将积极融入皖江城市带、长三角地区等区域发展格局,提升舒城县的地位与影响力。
舒城县最新的人事任免标志着该县将迎来新的发展机遇,我们有理由相信,在全体干部和人民的共同努力下,舒城县将在新的领导下迎来更加美好的明天。



京公网安备11000000000001号
京ICP备11000001号