任县最新人事任免信息公布,现任领导班子成员有所调整。经过一系列人事变动后,领导班子成员包括县长、副县长以及各重要部门的负责人等均已确定。这些新任命的领导成员将共同推动任县各项工作的顺利开展。具体任免名单和职责分工已在相关渠道公布,任县政府领导班子将带领全县人民共同创造更加美好的未来。任县最新人事任免,领导团队成员调整,新任领导将推动各项工作发展,具体名单及职责已公布。
本文目录导读:
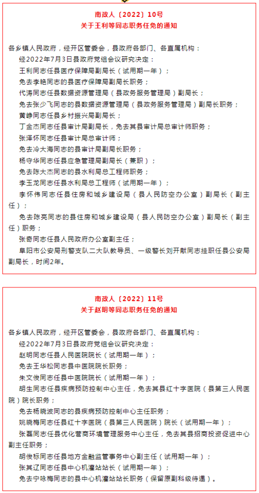
任县最新人事任免动态
随着发展的步伐,任县在不断地进步,为了更好地适应发展需求,任县近期进行了一系列的人事任免,旨在优化组织结构,提高工作效率,本文将详细介绍任县最新的人事任免动态。
新任领导亮相
任县最新人事任免涉及多个部门和岗位,一批新任领导已经亮相,他们分别担任县长、副县长、局长等重要职务,其中不乏经验丰富、能力出众的优秀人才,他们的到来将为任县的发展注入新的活力。
重点岗位人事调整
在此次人事任免中,一些重点岗位的人事调整备受关注,新任领导们将在新岗位上发挥重要作用,推动任县各项事业的持续发展。
1、县长职位:新任县长将负责全面领导任县的工作,统筹全县经济社会发展大局,推动政府各项工作落到实处。
2、副县长职位:新任副县长将在县长的领导下,协助处理县政府日常事务,推动各领域的协调发展。
3、局长职位:各部门的新任局长将负责各自领域的日常管理、发展规划和改革工作,努力提升部门工作效率和服务水平。
人事任免背景
任县此次人事任免是在全面贯彻落实上级决策部署,结合本地实际发展需要的基础上进行的,通过人事调整,旨在优化领导班子结构,提升政府工作效率,更好地服务人民群众。
新任领导的使命与任务
新任领导们将面临新的使命与任务,他们需要在新的岗位上尽快熟悉工作,积极履行职责,推动任县经济社会持续健康发展,他们还需要加强团队建设,提升部门凝聚力,共同为任县的发展贡献力量。
人事任免的影响与展望
任县最新人事任免将对任县的发展产生积极影响,新任领导们将带来新的思路、新的活力,推动任县各项工作取得新的突破。
1、推动经济发展:新任领导们将结合任县实际,制定更加切实可行的发展战略,推动任县经济持续健康发展。
2、加强社会管理:新任领导们将加强社会管理创新,提升公共服务水平,努力解决民生问题,增强人民群众的获得感和幸福感。
3、促进文化建设:新任领导们将重视文化建设,加强文化设施建设,丰富人民群众的精神文化生活,提升任县的文化软实力。
4、推进生态文明建设:新任领导们将加强生态环境保护,推动绿色发展,打造宜居宜业的生态环境。
展望未来,任县在新任领导的带领下,将继续坚持科学发展观,加强党的建设,推动经济社会持续健康发展,任县还将面临新的机遇与挑战,新任领导们需要团结一心,锐意进取,为任县的发展贡献力量。
任县最新人事任免是任县发展进程中的一件大事,新任领导们的到来将为任县的发展注入新的活力,推动任县各项工作取得新的突破,我们相信,在新任领导的带领下,任县将继续保持发展势头,为人民群众创造更加美好的生活。
任县最新人事任免对于任县的发展具有重要意义,我们将关注新任领导们的工作表现,期待他们在新的岗位上取得新的成绩,为任县的未来发展贡献力量。



京公网安备11000000000001号
京ICP备11000001号