澳门一码一特一中一期预测,今期生肖定蛇马同澳门管家婆100精准谜语怎么玩和微观解答、解释与落实,优化解答、专家解读解释与落实
关于澳门一码一特一中一期预测等关键词的解释与落实澳门一码一特一中一期预测概述澳门一码一特一中一期预测是一种游戏预测方式,涉及到对游戏开奖结果的猜测和推测,游戏开奖结果是完全随机的,任何预测方法都没有科学依据,因此无法...
广西最新脱贫县,蜕变中的希望之光,自信与成就感的源泉
在祖国的南方,有一片神奇而充满活力的土地——广西,近年来,广西的众多地区在脱贫攻坚的征途上取得了显著的成绩,其中最新脱贫的县更是成为了人们瞩目的焦点,让我们一起走进这些充满生机与活力的脱贫县,感受变化带来的自信与成就...
最新物产中大资讯,探索自然美景的旅行,寻找内心的平和之地
各位热爱旅行的朋友们,你们好!让我们跟随最新物产中大资讯的翅膀,一起开启一段探索自然美景的旅程,远离喧嚣,寻找内心平静的重要性,你会发现,世界的美好不仅仅存在于繁华的都市,更隐藏在那些尚未被世人熟知的角落。想象一下,...
力宝国际村最新资讯,背景、进展与地位
随着全球化步伐的加快,力宝国际村作为一个集多元文化、先进理念与现代化设施于一体的国际社区,始终站在时代的前沿,本文将围绕力宝国际村的最新资讯,对其背景、重要事件、影响以及在特定领域或时代中的地位进行详尽的回顾和探讨。...
塘沽滨海新区最新招聘信息大揭秘🚀💼
哈喽亲爱的朋友们,今天给大家带来一波塘沽滨海新区最新的招聘信息,让我们一起看看这个充满活力的区域正在发生哪些职场上的新鲜事吧!🌊🌆📣塘沽滨海新区招聘概览塘沽滨海新区作为天津市的重要经济区域,一直以来都是企业发展的热土...
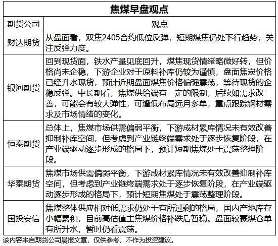
关于焦煤现货价格的探讨与观点阐述
随着全球经济的不断发展和工业化进程的推进,能源资源的需求持续增长,焦煤作为钢铁产业链的重要环节,其现货价格受到多种因素的影响,呈现出波动性的特点,针对“焦煤现货价格”这一问题,各方观点不一,本文旨在阐述某观点,并对其...
广西白糖最新价格——一场甜蜜的友情之旅
在一个阳光明媚的早晨,广西的小镇上热闹非凡,主人公小明和他的好友小杰一起走在熙熙攘攘的街头,准备去探寻广西白糖的最新价格,这不仅是一次简单的购物之旅,更是一次加深友情、享受陪伴的温馨旅程。小明是个热爱生活、喜欢尝试新...
现代门楼设计,学习变化,自信成就未来
在这个日新月异、变化莫测的时代,我们的生活环境也在不断地翻新改造,现代门楼设计,不仅仅是建筑的一种表达,更是我们生活态度、审美观念以及追求变化的象征,让我们一起探讨现代门楼设计背后的故事,感受学习变化带来的自信与成就...
中国余姚塑料城行情,深度分析与观点阐述
中国余姚塑料城作为国内重要的塑料交易市场,其行情动态一直备受关注,随着全球塑料市场的波动以及国内政策环境的变化,余姚塑料城的行情也呈现出复杂多变的态势,本文旨在分析余姚塑料城的行情,阐述个人的一些观点,以便读者更好地...










京公网安备11000000000001号
京ICP备11000001号