2024新澳资源库免费开放,详尽安全策略解析及NFM851.9内含版揭秘
新澳2024资料大全免费,安全设计策略解析_内含版NFM851.9 在当今信息化时代,数据安全已成为企业和个人关注的焦点。为了帮助广大用户更好地了解数据安全设计策略,我们特别推出了《新澳2024资料大全免费...
澳门彩4949最新开奖详情,热门图库解析_专享版TMH988.8
新澳门彩4949最新开奖记录,图库热门解答_专属版TMH988.8 在众多彩票爱好者中,新澳门彩4949以其独特的魅力和丰富的开奖记录,成为了彩民们关注的焦点。本文将为您揭秘新澳门彩4949的最新开奖记录,...
日本最新同步大片,视觉盛宴不容错过!
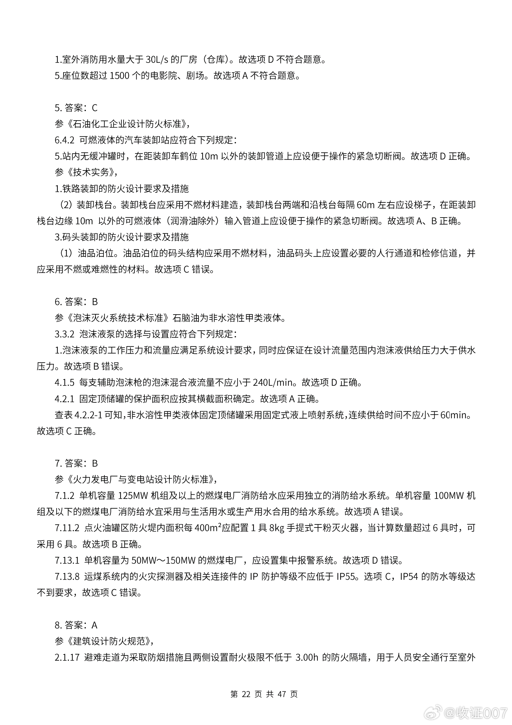
亲爱的朋友们,今天我要和大家分享的是日本最新同步大片,这是一场视觉盛宴,绝对不容错过!日本电影工业一直以其独特的创意和精湛的技艺走在世界前列,最新同步上映的大片,无论是从剧情深度、视觉效果还是演技上,都展现出了日本电...
2024澳门六开彩开奖号码,路考综合评判不过_59.67.75美国男篮
追逐梦想的我:在澳门的夜空下那天晚上,我静静地坐在澳门繁华的街头2024澳门六开彩开奖号码,路考综合评判不过_59.67.75美国男篮,心中满是对未来的憧憬。这座城市,以她独特的魅力和闪烁的霓虹灯,成为了我梦想...
脱发最新技术,重塑你的自信与美丽
面对脱发的困扰,你是否感到焦虑和无助?随着科技的飞速发展,脱发的治疗技术也在不断进步,我们将带你了解关于脱发的最新技术,为你揭示重塑自信与美丽的秘密武器,让我们一起探索这些前沿科技,为你的人生带来全新的改变。脱发问题...
“2024澳门最新一期开奖号码解读,详尽数据资料分析_练气ZMF795.88”
2024年澳门今期开奖号码,数据资料解释落实_练气ZMF795.88 前言:随着2024年的到来,澳门的彩票市场也迎来了新的机遇和挑战。在这篇文章中,我们将深入探讨2024年澳门今期开奖号码,并对相关数...
2024年一肖一码一中一特,安全验收设计_智力版YNR721.154
2024澳门天天彩资料大全,控制科学与工程_YDV854.77气脉境 前言:随着科技的飞速发展,控制科学与工程领域正日益成为现代社会不可或缺的一部分。在这片充满挑战与机遇的领域,澳门作为世界著名的旅游和...
澳门精准资讯免费平台2:农业机械化与电气化探索
澳门最准资料免费网站2,农业机械化与电气化_空灵境JXM809.43 在当今社会,科技的发展对农业领域产生了深远的影响。农业机械化与电气化已经成为提高农业生产效率、保障粮食安全的重要途径。本文将围绕澳门最准...
最新怀孕照✨记录生命中最美好的时刻
🌼 亲爱的宝贝们,今天我要和大家分享的是关于怀孕照的最新动态哦!在这个充满喜悦和期待的阶段,用照片记录下我们与宝宝共度的美好时光,是一件多么幸福的事情啊!💖📸 让我们来谈谈拍摄怀孕照的重要性,每一次的孕期都是独一无二...
澳门正版内部资料第一版,应用经济学_HXV753.76仙王
新澳2024年最新版,综合数据解释说明_地脉境CIS207.14 在快速发展的时代背景下,数据已经成为企业决策和战略规划的重要依据。为了帮助读者更好地理解新澳2024年最新版的地脉境CIS207.14,本文...










京公网安备11000000000001号
京ICP备11000001号